公众期盼已久的“粤车南下”香港政策,10月31日正式公布。
记者从广东省公安厅、广东省交通运输厅获悉,“粤车南下”香港政策分为香港口岸停车场政策和粤车进入香港市区两项政策,第一批先开放4个城市(广州、珠海、江门、中山),半年后推广到全省其他地市。2025年10月31日,《广东省机动车经港珠澳大桥珠海公路口岸入出香港口岸自动化停车场的管理办法》《广东省机动车经港珠澳大桥珠海公路口岸入出香港的管理办法》同时对外公布。
从2025年11月1日9时起,香港机场管理局开始接受广东私家车车主预约香港机场停车泊位申请,从11月15日零时起,获准的广东私家车车主可以驾车经港珠澳大桥珠海公路口岸驶入香港口岸自动化停车场。
从2025年11月1日9时起至11月20日24时止,符合进入香港市区条件的广东私家车车主可以报名参加首批12月份受理名额(按每日受理100个、17个工作日计算,共1700个)的抽签,11月23日10时抽签、12月9日9时接受中签者申请,从12月23日零时起,获准的广东私家车车主就可于成功预约后驾车经港珠澳大桥珠海公路口岸驶入香港市区。
长期以来,粤港两地一直紧密沟通合作,共同推动实施一系列车辆跨境通行政策,对促进两地经济社会融合发展发挥了重要作用,特别是“港车北上”顺利落地实施,已成为粤港澳大湾区规则衔接、机制对接的典型案例。此次,“粤车南下”香港政策的公布实施,是我省贯彻落实党中央决策部署、服务港澳工作大局、推进粤港澳大湾区建设的重大举措,也是粤港两地近年来继“港车北上”政策之后成功合作的又一项重大利好。
政策实施后,内地居民驾车到香港国际机场乘坐飞机,或者往来粤港两地经商、就业或者探亲、旅游等出行将更加方便,对于进一步强化内联外通、双向奔赴,实现更为密切、更为自主的人来人往、车来车往,促进香港与内地人员和车辆往来便利化、促进粤港两地融合发展具有积极意义。
据了解,“粤车南下”香港两项政策亮点多,车主跨境出行更加便利。在香港口岸停车场政策方面:一是申请条件宽松。内地居民持有居民身份证的,就可以为本人登记持有的1辆广东省机动车(车身大小不大于5.8(长)×2.05(宽)×2.05(高)米且含驾驶人座位数不超过9座的非营运小型载客汽车)申请,以“先到先得”方式预约停车场泊位。二是简化申办手续。对符合预约申请香港口岸停车场的广东省机动车,无需悬挂香港号牌,驾驶人无需换领香港驾驶执照,有效减少车主申办时间、降低费用成本。三是创新申办模式。按照“高效、便捷”原则,推出泊位预约、海关边检备案同步办理的一站式预约平台,申请人通过“香港国际机场自动化停车场网上预约平台”实现申请材料一次交、跨部门一网办。四是推出短期保险产品。为便利申请人,香港机场管理局与香港保险公司合作在香港口岸停车场预约平台推出一次性(最短1天)第三者责任保险,供申请人选择购买。
在粤车进入香港市区政策方面:
一是申请门槛低。实行“1人1车”,广东第一阶段广州、珠海、江门、中山4市私家车(车长小于6米且不超过8座)车主年满18周岁、有内地居民身份证就可申请。相比其他车辆跨境通行政策,没有投资纳税、特定身份等条件限制。
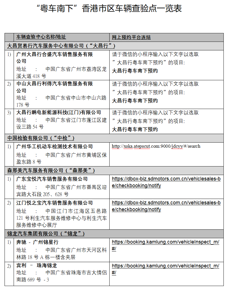
二是申办手续便捷。创新申办模式,依托国际贸易“单一窗口”建设统一信息化平台,实现公安交管受理、海关边检备案、口岸通关等数据信息共享共治,申请材料一次提交、跨部门网上申办。车主不用去香港,可就近到香港委托的查验点办理验车、经香港运输署指定信息系统办理香港牌证等手续,减少跨境跑动。
三是海关备案一网通办。将海关备案手续融入整体办理流程,依托粤港两地政府搭建的统一平台,共享接收由车主提交并经粤港两地政府主管部门核准的数据信息,在内部作业系统中完成海关备案手续,无须车主亲自到窗口办理,全面实现无纸化、网上办。
四是边检备案查验简便高效。边检机关优化备案查验流程,通过数据精准对接和信息系统功能升级,备案手续实现网上自动完成,免予车辆和驾驶人现场备案采集。内地驾驶人持电子出入境证件,可直接经大桥口岸车辆“一站式”通道自助查验通关,进一步提升通关体验感。
五是口岸通关舒适高效。改造优化港珠澳大桥珠海公路口岸通关流线,升级“一站式”车辆通关系统,满足车辆、人员查验需求,实现“车辆一次停靠、系统一次放行”,车辆通关效率和人员通关体验进一步提升。
根据粤港双方共识,政策实施初期,粤车进入香港市区的每个工作日受理车辆申请数量为100辆,以后根据实施情况逐步增加。由于符合条件的广东私家车数量较多,为体现政策公平性,申请车辆入境香港市区的,必须先报名抽签,中签后才能提交申请材料。获准的广东私家车入出香港口岸自动化停车场或者香港市区只能通行港珠澳大桥珠海公路口岸,不能通行其他公路口岸。进入香港口岸停车场车辆,应当自进入香港之日起6个月内驶离香港、返回内地;进入香港市区车辆,则必须同时悬挂广东和香港的机动车号牌,随车持有符合香港法规的有效车辆保险凭证以及展示相关许可证,单次在香港连续停留不得超过3天。车辆每次进入香港口岸自动化停车场,或者进入香港市区前均须提前向港方预约(进入香港市区车辆每天限额100辆),获准后方可一次入出。


特别提醒
香港道路交通规则、驾驶习惯与内地存在较大差异,广东私家车车主及驾驶人在驾车驶入香港前,需要提前熟悉了解香港道路交通法律法规,提升交通安全意识,文明驾驶、安全行车。内地居民驾车经港珠澳大桥粤港口岸通关时,须遵守内地及香港出入境法律法规,配合口岸执法人员做好查验监管,切勿利用私家车实施或参与偷渡、走私、携带违禁品、组织非法营运、超规定范围行驶等违法违规活动。根据粤港双方达成共识,对广东私家车车主或者驾驶人驾车临时入出香港期间发生违法违规行为的,除依据相关法律法规进行处理外,还将限制不予通过其新的相关审核及备案。

网友评论